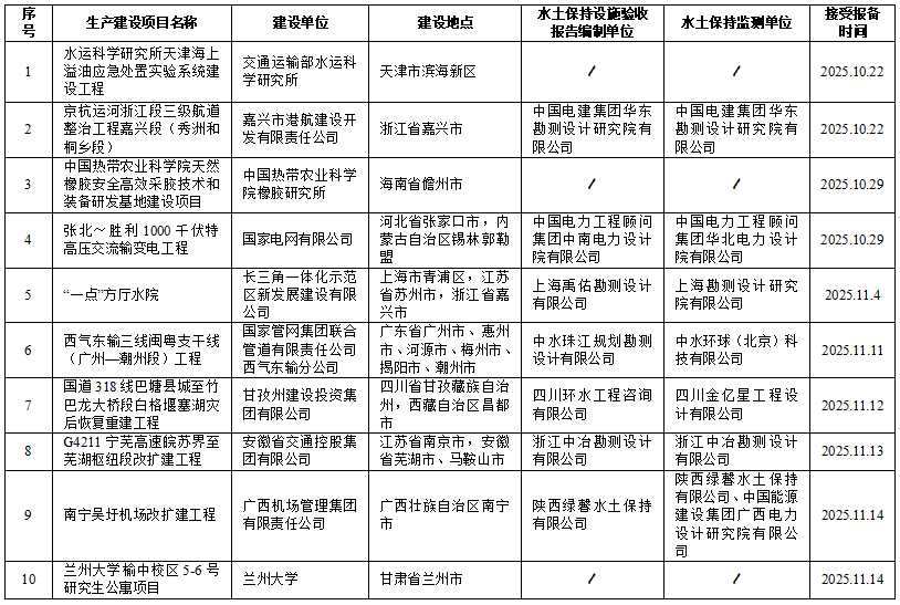
水利部关于2025年10月16日—2025年11月15日生产建设项目水土保持设施自主验收报备接受公告
来源: 水土保持生态环境建设网 上传日期:【2025-11-18 00:00:00】 打印本文章根据《国务院关于取消一批行政许可事项的决定》(国发〔2017〕46号)《水利部关于加强事中事后监管规范生产建设项目水土保持设施自主验收的通知》(水保〔2017〕365号)《水利部办公厅关于印发生产建设项目水土保持监督管理办法的通知》(办水保〔2019〕172号)《水利部办公厅关于进一步加强部批项目水土保持监管工作的通知》(办水保〔2024〕57号)有关规定,2025年10月16日—2025年11月15日我部接受了10个生产建设项目水土保持设施自主验收的报备。现予以公告,公告期2025年11月17日—2025年11月24日。
联系电话:010-63204573
传 真:010-63202841
通讯地址:北京市西城区白广路二条2号
邮 编:100053

欢迎关注水土保持生态建设微信公众号